Entwicklung

18. Dezember 2025

 

fotoIch beschäftige mich gegenwärtig verstärkt mit der Weiterentwicklung meines eigenen kleinen Schaltprogrammes. Hierbei fallen einige Dinge auf, die ich hier mal aufschreibe. 

In der Technikwelt wird zunehmend die große Abhängigkeit von den USA und China diskutiert. Diskussionsbeiträge zum Thema enden häufig mit sinngemäßen Aussagen wie "da müssen wir jetzt etwas tun", "davon müssen wir weg", "wir brauchen eine eigenständige IT" und so weiter. Aber Hardware- oder Softwarelösungen aus Deutschland in Konkurrenz zu etablierten Größen aus den USA sucht man vergeblich. 

Es entstehen zwar Rechenzentren wie verrückt. Die werden aber gleich wieder mit KI-Anwendungen zugeschüttet, dass es nur so raucht. Weder bei Hardware noch bei Software wird auf effiziente Verwendung von Ressourcen geachtet oder gefragt, wo die Komponenten eigentlich herkommen, die allenthalben wie selbstverständlich eingesetzt werden. 

Die Klotzerei im großen Rahmen findet sich ebenso im Kleinen bzw. eben gerade nicht. Soll heißen, erst, wer in der Lage ist, Lösungen bis in ihre kleinsten Bestandteile herunterzubrechen, kann diese auf größte Maßstäbe skalieren. Stattdessen werden aber immerzu komplexere Software- und Hardwarelösungen aufeinander gestapelt ohne die immer komplexeren Strukturen aufzubrechen und einmal im Kern neu zu denken. 

Dies auf Dauer allein mit der Brechstange brachialer Rechengewalt kompensieren zu wollen wird scheitern und kostet bis dahin enorme Mengen Energie und Ressourcen.

#

Kurzer Themenschwenk. Eine verstärkte Verwendung »smarter« IoT-Geräte im eigenen Zuhause veranlasste mich, die Apps von Shelly und Home Assistant miteinander zu vergleichen. Beides hatte ich dank des eingangs erwähnten eigenen Schaltporgrammes bis dato nicht im Einsatz. 

Gleich zu Beginn fällt die geradezu überbordende Vielfalt an Funktionen und Möglichkeiten der Apps sowohl von Shelly als auch Home Assistant auf. Dies ist mit einem eigenen Programm kaum zu erreichen, ist aber auch nicht das primäre Ziel.

Der Vergleich zeigt jedenfalls, dass mit beiden Apps, Shelly und Home Assistant, die Steuerung und Orchestrierung der Heimgeräte ohne großen Aufwand sehr gut gelingt. Der Schluss liegt nahe, beispielsweise Home Assistant dauerhaft einzusetzen.

Auf den zweiten Blick ergeben sich allerdings ein paar Stolpersteine. Die Laufzeitvoraussetzungen von Home Assistant erfordern einen Rechner, der immer an ist und mindestens folgende freie Kapazitäten besitzt:

2 GB Hauptspeicher (RAM)
32 GB Platz auf nicht flüchtigem Speicher (Festplatte, SSD, o.ä.)
2 Zentralprozessoren (CPUs)

Die App von Shelly hingegen funktioniert ausschließlich mit permanenter Anbindung an die Shelly Cloud, d.h. alle Heimgeräte funken ununterbrochen in der Weltgeschichte herum und erschaffen allein auf den Servern von Shelly einen stetig wachsenden Datenberg.

Alles letztenendes K.o.-Kriterien.

#

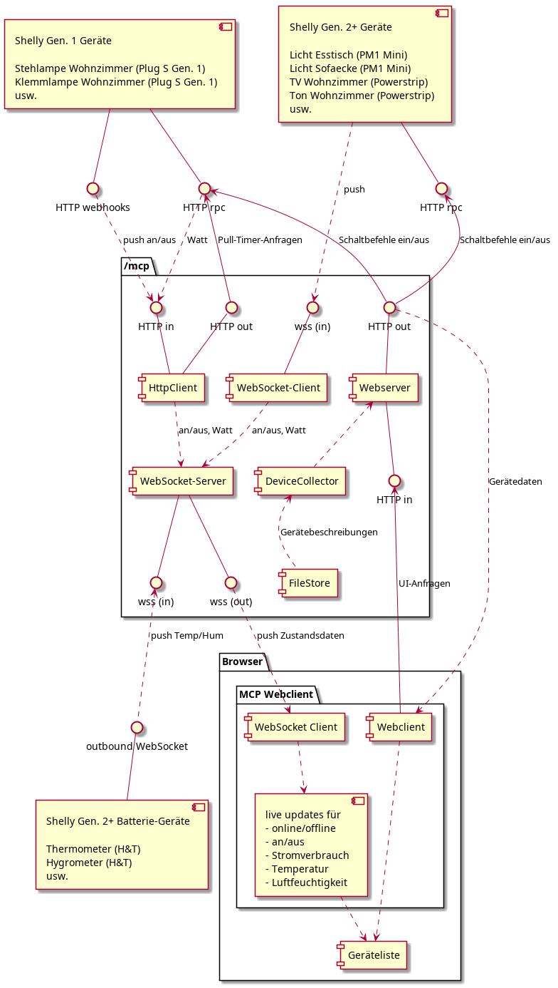
Hier schließt sich nun der Kreis zum eingangs erwähnten eigenen Schaltprogramm. Dieses soll ja nichts weiter können, als Geräte in einer Übersicht zu zeigen, die sich möglichst mit einem »Tap« öffnet und es erlaubt, die Geräte ein- und auszuschalten. Zudem soll der Zustand in der Übersicht zu sehen sein, also, ob ein Gerät online erreichbar sowie gerade ein- oder ausgeschaltet ist. Schließlich soll ebenjene Übersicht zu jedem Gerät je nach Typ den aktuellen Stromverbrauch oder Sensorwerte wie Temperatur oder Luftfeuchtigkeit und deren Veränderung live darstellen.

Bei näherem Hinsehen erweist sich eine solche »alles in einem« Übersicht als ziemlich anspruchsvoll, aber all das macht mein eigenes kleines Schaltprogramm, indem es unter der Haube anstelle eines großen Datenbanksystems eine leichtgewichtige eigene Persistenzschicht sowie WebSocket Clients, WebSocket Server, embedded Webserver einsetzt und alles über eine Web-Bedienoberfläche aus reinem HTML, CSS und vanilla JavaScript bereitstellt, wie sie auf beliebigen Geräten vom Rechner bis zum Smartphone ohne Installation aus einem App Store laufen kann.

Der Verzicht auf all das Brimborium, das Java-Web-Apps von JavaEE über Jetty oder Tomcat oder Glassfish bis Spring gewöhnlich erfordern, ergibt: Die App ist betriebssystemunabhängig in purem Java auf der Grundlage von Neon entwickelt, mitsamt Drittbibliotheken 823 kB klein und läuft auf einem Raspberry Pi Zero 2W.

Der Zugriff gelingt von überallher, authentifiziert von außen über HTTPS und WSS ebenso wie im heimischen Netz, dort ohne Authentifizierung.

Das i-Tüpfelchen: Das Herzstück der Hardware (RP3A0 System-in-Package) wird von Raspberry Pi in Großbritannien entwickelt. Der Raspberry Pi Zero 2W wird bis auf weltweit bezogene Standardkomponenten in UK gefertigt, ist winzigst und dennoch ein vollwertiger Linux-Rechner mit 4 (!) Zentralprozessoren, WLAN, BLE und 512 MB Hauptspeicher. Im heimischen Dauerbetrieb braucht das kleine Kerlchen 0,92 Watt (!!).

Zwar kann Home Assistant auch auf einem Raspberry Pi laufen, aber nur auf dedizierten Modellen 4 oder 5. Für den Zero ist die App schlicht zu schwergewichtig. Allein im Vergleich zwischen den Raspberry Pi Modellen ergibt das bereits die Erfordernis von zweieinhalb bis dreimal so teurer Hardware und fünf mal so viel Stromverbrauch. Kann Effizienz von Software noch transparenter sein?

Fazit: Ein eigenes Schaltprogramm zu bauen und zu unterhalten ist ein beträchtlicher Aufwand. Dass ein Einzelner so etwas bewerkstelligen kann zeigt aber, dass es in der Industrie erst recht kein Problem wäre und schlicht die Weichen immer wieder falsch gestellt werden, sonst gäbe es mehr Produkte mit diesen Eigenschaften: Winzige, schlanke Lösung, keine Abhängigkeit von China und den USA. Hardware entwickelt und gebaut in Großbritannien. Plattformunabhängige Software, geräteunabhängig bedienbar, läuft durchweg auf der Grundlage von Linux und Open Source. Frei von Cloud-Angeboten. Geringstmöglicher Energie- und Ressourcenverbrauch. 

Wie schön wäre, wenn Deutschland und die IT-Industrie für die Produktion eigener Hard- und Software ähnlich vorgingen. Verzichtbar sind dagegen große Worte ohne Taten wie auch, fortwährend riesige Rechenzentren voller proprietärer Produkte von Monopolisten wie Microsoft, OpenAI, Amazon, Google oder Facebook in die Landschaft zu pflanzen.





 

Copyright © Ulrich Hilger, alle Rechte vorbehalten.